The Dalton Academy's Chinese
導航頁一直有一個雞肋,是 2013 年給國際部開人文課時依託 Weebly 做的 網站 。
整理明天家長會資料,順手下載全站匯總到這裡,並去除鏈接。
其時使用的短網址今日皆已失效,墳之。
後來一度遷移到過 北大附中經典概覽課程-CHINESE GREAT BOOKS ,一併存檔,去除導航鏈接。







一、课程说明
道尔顿学院高中中文课程以语言文字、文学文献、文化文明为核心序列展开。以对人类世界有所影响原则选文,自当下真实情境中问题出发,重视语言文字作为思维载体之基本规律与切实应用与诸多争议,重视文学所呈现的独特样貌,重视华族文化在此星球上的独特思路与价值。
对学生而言,本课程价值在于培养其批判性阅读与写作的能力。阅读能力指依据阅读目的,学生能够寻找文献并依据学科源流判断其价值,同时借鉴以往有效阅读经验,如文体概念等等,达成阅读目的的能力。在写作方面,本课程通过对汉语言文字特点的探究,确立注重清晰程度、逻辑性与说服力的写作意识。批判性指在对有影响力的作品的阅读与评析中,注重区分事实与观点,立场与逻辑。
二、课程总目标
课程欲成就:批判思维者。
本课程以批判思维审视一切要素:既不背负道德教化,亦不先天承认任何经典;课程强调多元精神;强调对传统文献切实的当下体悟,并强调以秦汉明清还秦汉明清的历史视角。
本课程不区分文言白话,繁体简体,视一切为载体,无轻无重。
课程极端重视材料获取与利用、怀疑与讨论;也因此,极端重视每一课中每一学生观点背后的理据与逻辑。
三、课程标准
《普通高中语文课程标准(实验)》
《欧洲语言共同参考框架:学习、教学、评估》
四、课堂组织模式
模式 1
起始课:自身边情境入手(如π),剖析课程意义与意思,布置课程任务,推荐阅读文献,申明评价方式。
教师主讲。
模式 2
讨论课:围绕任务完成中遇到的问题进行讨论,普遍性疑难由教师引领解决。
模式 3
展示课:论文展示:规定时间/对展示使用软件先期探究
主题句—摘要与关键词—核心内容—亮点与不足—问答
五、评价方式
过程性评价60分+终结性评价40分
终结性评价为研究论文或考试题,评价标准见各学段。
过程性评价由学生与教师共同完成,框架范例如下表:
Loading…
六、教学材料平台
七、文献搜索——所有学段必看
八、文字云
推荐网站:
http://timc.idv.tw/wordcloud/zh/#
http://www.tagxedo.com/app.html
title: “语言文字学段 - The Dalton Academy’s Chinese”
作为传统“小学”的承袭,语言文字专题对文字源流、词语规律、文白变迁等进行探究讨论,其基本规律是所有使用其作为载体的学科的共同基础。在中文课程内部更是作为根本要素。 根据学生状况,本学段为期6-9周。 |
一、起始课框架
以2012年8月纽约时报中文版《 难写的汉字 》、《 语言学家称汉字阻碍创造力发展 》两文引入废除汉字论,借汉字源流讨论其繁简存废优劣问题。
以“ 首都百余学者联名举报第6版《现代汉语词典》正文部分内容违法 “引入"字母词”问题,讨论汉语词汇规律。
以百年华语普通话由来引入,讨论文言白话关系。
RSA视频制作任务选做,将自己所选姓名用字的源流用RSA视频模式展示出来。
相关链接: http://blogush.edublogs.org/2012/12/26/how-to-make-rsa-animate-style-videos-with-your-class/
三、课程规划方案
https://pkuschool.weebly.com/uploads/1/7/1/8/17180284/9776551_orig.png
每周作业及展示规则
阅读教学材料内相关内容,依次围绕三个任务每次课堂准备不超过6分钟的展示。剩下时间提问。
在每个同学发言的同时,不许打断他的发言。但是可以在Todaysmeet.com发表与之相关的意见。每个人发言之间不停止,所有学生依照随机顺序讲完之后再进入口头讨论。
每两周讨论一个任务,顺序见上表。
建议将自己的观点分割成6分钟片段做整体规划并根据课堂讨论情况随时修订。
主题句必须有,且只能一句。
全部表述需要遵循KISS 原则。
技术上,以效果论成败!(根据课堂实际情况,禁绝PPT!因为各页面之间的关系交代不清楚)
Loading…
四、参考文献
请利用北大所购买读秀等数据库获取以上所需篇目与图书,附中内网IP下直接点击“
读秀
”即可。
或点击如下链接获取:
dwz.cn/yuanpei
单击此处进行编辑.
单击此处进行编辑.
| 名称 * First Last 电子邮件 * 评论 * 提交 | 元培衔接班apple app图片 — |
史部学段
关于史部 自古往,生今来…… 然既已往,如何得知? 以千年后观此刻之心观千年前,又如何?可得否? 过往与今时之间,所谓观照,如何不是抽刀断水?如何不是各记所见,如何可能自神话还原至传说,如何自传说复现实? |
1、學段目標
以寫帶讀,以讀寫帶探究:歷史如何被記錄,又应如何被解讀
2、任務表
何谓正史
下载正史资料并给出下载链接
野史及其他资料链接
作品彼此打分
3、實施方案
三人结组,选择并通读某一朝代正史,设定此朝代参与了众多大事件但最终未被记录于史书中的某无名氏,从生至死,男女不限,协同编辑,字数不低于10万字。每周不低于1万字,平均每人不低于2000字。课下完成写作,课上展示作品,解决疑难。
要求:
3.1、所有事件大体框架必须在史书出现,不得编造
3.2、除所设定人物,其他重要人物必须为历史中真实人物
3.3、地理环境需吻合所设定时代
3.4、细节,如衣物、裝飾等需给出史书文献作为参考
3.5、可借助关乎此时代的全部史料,但以正史为主
4、各周任務
第1周:閲讀四庫提要史部序,瞭解史部典籍基本狀況《史部要籍概述》《史部要籍提要》
結組並填寫組別表(用于搭建Googledocs協作平臺)
選擇某朝代 搜集其正史與其他
开始寫作
大事件表
大致地理路线
服饰史
文化史
制度职官等等
第二周:
第三周:
第四周:
第五周:
第六周
第七周
第八周
第九周
第十周
5、評價方案
6、作業展示
参考书目:
《史部要籍概述》
《史部要籍提要》
子部学段
第一周(20130225—20130301)起始课:
诸子百家
子学纷纭,博收慎取。修此学段心法:勿以人蔽己,勿以己蔽人。如是如是。而如何不被蔽与蔽人,请考此处 http://dwz.cn/zixue (欢迎各位闲暇时译为中文)。
本学段需了解子学各家大旨与源流,同时,各位需自选一家代表作通读。
博古之目的不仅在古,更重于今。如何看待往日立说之法亦即如何看待今日诸“大家”立说之法,慎重慎重!
RSA视频制作任务
选做,将自己所选一家用RSA视频模式展示出来。成品时间在20分钟以内。
相关链接:
http://blogush.edublogs.org/2012/12/26/how-to-make-rsa-animate-style-videos-with-your-class/
杨苏琳小组经验:http://dwz.cn/yangsulin
视频一:课程内容与任务
视频二:诸子学名称的由来
九流十家导读——汉书艺文志
第一周作业:
观看以上视频,通过自读教学材料内《汉书》P440下“晏子八篇”P445上“以通万方之略矣”,或其他形式,了解诸子各家基本主张与源流。选择诸子一家准备阅读,下周起,课堂上首先汇报个人阅读规划,选读哪一家与选择理由,选择此家哪些作品与理由,如何阅读所选择作品与时间节点,还有,准备如何在日后每周每次课堂进行围绕所选主题的不多于6分钟的展示。
课堂展示流程与规则
1、随机顺序进行汇报,每人不多于6分钟,加入计时器。
2、人与人中间不打断,所有问题提到TODAYSMEET内
3、所有人展示结束后,进行提问与回答。
4、提问与回答围绕某一个人展开,确认对此人汇报没有问题之后进入下一人,不再回头。
5、每堂课结束之前每人(可以匿名,可以实名)将自己认为本堂最佳发言人的名字与推荐理由发到TODAYSMEET内。
6、展示所需用的材料需要提前发布,推荐最好发布到PREZI在线(请务必在展示页内注明制作者姓名)内,其次推荐使用googlepre,再次可以发布到Groups内。
杨苏琳的一天——RSA样式范本
第三周任务要求
1、在展示材料内需要明确所选流派与代表人物与代表作
2、要求将所涉及阅读篇目名称与下载地址独立列出
3、给展示一个题目:涵盖展示主旨
4、如所使用软件能清晰展示思路,如prezi,则不要求给出思路图;反之需要画出思维导图
5、给出下一期预告:篇目/问题或动力
6、每周两次课程,每周必须完成至少一次展示,不做展示则视为未推进阅读,不做展示过程分数扣除10%,三次不做,本学段直接挂掉。
7、汇报顺序调整:每人6分钟,之后提问,默认问答时间为6分钟,之后进入下一人。如此,每周可能只需要做一次汇报,请务必将内容制作得足够精炼。
说明:以上任务目的是个人督促并保证展示质量,更重要的是保持对所选一家的热情或思考,根据现有状况,我们决定,如果你觉得所选一家已没有更多余地或你没有了热情,那么请务必迅速调整阅读方向。
请依据前三周内容,确定本学段规划并以下图为例共享至PICASA,或发布至prezi,下图制作软件为office timeline。
或者使用timeline maker pro
请查收邮件,将个人全部作品填写到GD文档,此文档为协同编辑文档,需翻墙打开。大家填写完成后会全部显示在下面链接中。
填写文档链接:
https://docs.google.com/document/d/1EGJkevRcfnEdvVMoraVepCI3xSEEYL396IXAPLuQ8Zc/edit?usp=sharing
最终结果显示:
https://docs.google.com/document/d/1EGJkevRcfnEdvVMoraVepCI3xSEEYL396IXAPLuQ8Zc/pub
参考书目:
1、张舜徽《四库提要叙讲疏》子部
2、班固《汉书艺文志》百衲本
3、《老子》《庄子》四部丛刊
4、《荀子》
5、《韩非子》
6、《孙子》
7、《吕氏春秋》《淮南子》
8《墨子》
下载地址:
http://forum.er07.com/viewthread.php?tid=11266&extra=page%3D1
9、《二十二子》缩印浙江书局汇刻本 上海古籍出版社 1986
Loading…
文学学段
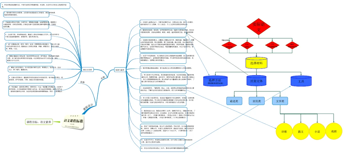
何谓文学?文学何用?经国之大业?不朽之盛事?
关于文学,可以说的显然太多,能说清的显然较少。不鄙薄前人,我们从清人四库提要叙入手纵观千年扰攘纷纭;不菲薄今世,我们通观全部人教版教材感知当下普泛之选文。
本学段推荐阅读:《四库提要叙讲疏》、《楚辞》、《文选》各文体任选一篇、《唐宋八大家文钞》、《古诗源》、《乐府诗集》、《唐诗三百首》、《宋诗选注》、人教版五册必修课本。
诗歌专题任务
2-3人结组,借助读秀等数据库寻找权威资料完成如下任务(满分30分):
1、自诗经至于清诗,理清中国诗歌发展基本脉络(10分)。
要求:
1.1第8-9两周之内完成,第十周课堂展示,10-15分钟内完成展示。2分
1.2给出10个以内关键词及其阐释及选择其作为关键词的理由。4分
1.3给出参考文献与选择其作为参考文献的理由。2分
1.4如有PPT 或其他展示形式,请务必探究如何实现展示的有效性。2分
2、推荐你所认为的历代诗歌精品100首以上(10分)。
要求:
2.1发送至GROUPS,作品与推荐理由,主题词格式为:姓名+诗歌作品推荐。2分
2.2尽可能覆盖更多年代与更多流派,给出推荐理由。4分
2.3请务必校对所有字词,可以截图上传,但需注明出处出处。2分
2.4第十周课堂展示时请选择所推荐作品中你最欣赏的三首作品,3-5分钟内完成展示。2分
3、依据文献与个人经验总结诗歌鉴赏方法(10分)。
要求:
3.1至少给出一本诗歌鉴赏相关文献并给出选择理由。2分
3.2为每种方法命名并解释其有效性。6分
3.3第十周课堂展示时请结合作品分析方法有效性,5-10分钟内完成展示。2分